
科创金融,指有效服务于科技创新的金融,强调金融对科技创新和实体经济发展的支撑作用,包含金融科技和科技金融两个层面。
2021 年,北京国际科创中心建设平稳起步,金融对科技创新的支撑作用愈加凸显,近期出台的多项政策文件与规划文本中均对“十四五”时期金融支持科技创新体系的发展作出了周密部署,其中,包含创投、信贷、保险、资本、外债等在内的金融服务体系政策更是亮点频现。
2019 年,中关村论坛举办了“耐心资本‘融’生万物——未来产业投资”主题论坛,“耐心资本”成为科技创投界热议的话题。“耐心资本”是长期投资资本,对风险有较高承受力且对资本回报有着较长期限展望,投资期限通常在 10 年及以上。
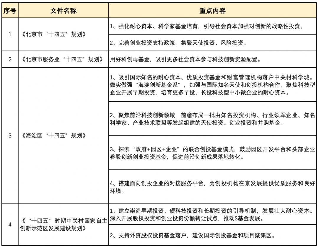
《北京市“十四五”规划》提出,强化耐心资本、科学家基金培育,引导社会资本加强对创新的战略性投资。《“十四五”时期中关村国家自主创新示范区发展建设规划》提出,建立崇尚早期投资、硬科技投资和长期投资的引导机制,发展壮大耐心资本。
“耐心资本”作为推动科技创新的一项战略性投资,是助力科技创新平稳度过成果转化“死亡谷”阶段的重要支撑,不能用投资阶段与期限等简单指标来衡量,更应强调的是社会资本对前沿科创成果的投资引导,以及资本在科技创新价值发现与创造过程中所发挥的效用。
金融产品和服务的创新。股、债、贷等融资模式将以更加灵活、更加多元的方式进行联动,为科创企业提供更加畅通的融资渠道。如,《北京市服务业“十四五”规划》提出,推进股债联动试点,支持开展“投贷保”联动等多种服务模式创新。《“十四五”北京国际科技创新中心建设人才支撑保障行动计划》提出,推动设立全国首个颠覆性技术创新基金。《海淀区“十四五”规划》提出,探索可复制可推广的知识产权证券化,为科技型中小企业提供“知识产权运营+投贷联动”的全方位金融创新服务;引导金融机构提供供应链金融、信用贷、双创债等创新产品和服务,设立投贷联动基金,完善“股+债”的纾困体系。
融资评价及征信模式的创新。科技创新具有高投入、高风险的特点,大部分科创企业轻资产、无抵押的特征明显,难以适用当前过于依赖主体信用的融资评价体系,这也成为科创企业融资难、融资贵的关键“堵点”。为此,近期多项文件在这一问题上作了相关探索,如,《海淀区“十四五”规划》提出,探索建立以创新能力为核心指标的科技型中小企业融资评价体系。《“十四五”时期中关村国家自主创新示范区发展建设规划》提出,构建知识产权导向的中关村信用评价体系升级版,开展知识价值信用贷款试点。科创型中小微企业的征信服务模式、融资评价体系有望获得较大突破。


2021年,国家深化新三板改革,设立北京证券交易所,是为更好发挥资本市场功能作用、促进科技与资本融合、支持中小企业创新发展的又一里程碑。支持科创企业上市,加强具备“硬科技”企业上市前的筛选、识别和培育,成为完善资本市场服务体系的重要环节。
《进一步完善北京民营和小微企业金融服务体制机制行动方案(2021-2023年)》提出,继续完善衡量企业科创属性的“钻石指数。[1]”,建立北京市统一的上市挂牌后备企业资源库,持续加强后备企业挖掘培育。
“钻石指数”是评价科技企业科技创新和持续发展能力的重要创新,将对证监、金融监管等相关部门,券商、银行、会计师事务所等机构更好的研判企业科创属性,更精准的匹配优质上市资源发挥重要作用。
表3 关于北京市科创资本市场服务体系的相关政策梳理

中关村作为北京建设全国科创中心的主阵地,早在 2017 年便开始试点外债便利化政策,对成长初期净资产规模较小、跨境融资额度上限较低、部分融资需求难以得到充分满足的中小微高新技术企业,在额度和资金使用等方面给予政策支持。2020 年,随着全国科创中心建设的不断推进,中关村外债支持政策再次升级,一方面,外债便利化额度明显增加,北京外汇管理部第二次提高外债便利化试点额度,给予符合条件的中小微高新技术企业 1000 万美元的便利化额度,进一步满足“轻资产、高成长”高新技术企业的融资需求。另一方面,流程办理便利化程度显著提高,取消试点企业的外债逐笔登记管理要求,企业可到所在地外汇局办理一次性外债登记,在登记金额内自行借、用、还外债资金。
随着北京国际科创中心建设的持续推进,金融与科技将不断深度融合发展,科创金融服务也将持续探索创新,科创金融服务体系正向“全周期”“全链路”优化完善。在“十四五”规划引领下,北京市应进一步发挥“三城一区”(中关村科学城、怀柔科学城、未来科学城和创新型产业集群示范区)主平台和中关村示范区主阵地作用,积极创建科创金融试验区,在科技创新政策性金融机构、本外币一体化账户等方面先行先试,争取更大的改革突破。
[1]科创“钻石指数”重点从核心技术、研发能力、研发成果市场认可、相对竞争优势、技术成果转化、政策导向6个维度、39项一级指标、183项二级指标,超过1000个基础指标,以系统性、可量化、多维度的方式,综合评价科技企业的科技创新和持续发展的能力。目前已应用于北京市金融监管局对北京市企业培育入库后的科创能力评估、北京市对辖区内拟上市企业的科创属性评价、以及北京市已上市企业持续科创能力的跟踪和风险预警等实践中。