扫码关注官方微信公众号

AI重构产业互联网——产业互联网迈入“价值创造”新周期

2026-02-10





AI重构产业互联网——产业互联网迈入
“价值创造”新周期

文/ 金福伟 马晓静 朱小兰

金福伟 和君集团产城发展事业部合伙人

马晓静 清华大学互联网产业研究院高级项目主管

朱小兰 世界贸易中心协会亚太区商贸服务顾问委员会主席




引 言

2026 年,人工智能必将是重构产业价值网络的“核心必备支撑”。未来 10 年,“AI+科学技术(ST)”将成为科研创新的必要模式。与此同时,产业互联网的深层演进逻辑已从“效率革命”转向“价值创造”——通过数字技术打破产业边界,实现全链条价值共创。产业互联网“价值创造”的核心演进趋势将聚焦 B 端企业降本增效刚需与投资者价值锚定需求。



01


   

2026年战略机遇

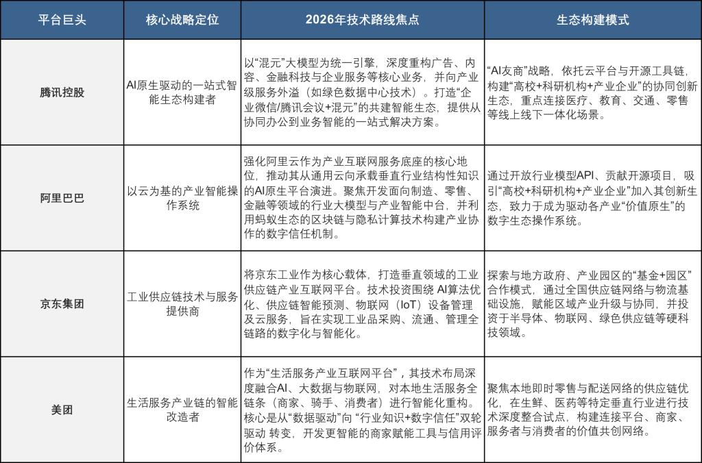
当产业互联网的重构奠定了开放、网状、智能协同的新基座,核心逻辑已从泛化的赋能转向聚焦的价值原生AI 与科学技术(AI+ST)的深度融合成为驱动产业价值网络重构的必要模式。国内领先的互联网平台正凭借其积累的技术、数据与生态优势,沿着差异化的路径,布局未来增长的确定性赛道。从通用平台到垂直深水区,各大平台依据自身核心能力与资源禀赋,选择了不同的产业互联网切入深度与主攻方向。[1]

▽表1 各大平台产业互联网切入深度与主攻方向


02


 

范式跃迁:

产业互联网从“AI辅助”到“价值原生”的

深度变革

产业互联网的范式跃迁核心是技术逻辑产业逻辑的深度融合,以下将详细剖析其演进历程与核心差异。


   

三阶演进逻辑:工具普及、协同联动至价值原生

如图 1 所示,产业互联网的演进历程可划分为三个核心阶段:第一阶段为数字化工具普及期,通过 ERPMES 等系统实现业务流程在线化,解决信息孤岛问题;第二阶段为跨主体协同期,依托产业平台打通供应链数据壁垒,实现资源高效配置;AI+ST 技术的突破性发展正推动其迈入第三阶段——“价值原生期

1001D

△ 图1 产业互联网的演进历程

第三阶段的演进逻辑,正契合产业互联网从效率革命走向价值创造的深层趋势。此阶段,人工智能不再是附着于现有流程的辅助工具,而是重构产业研发、生产、运营全链条的核心基础设施。AI 的本质是优化产业行动效能而非突破基础理论认知,这一判断精准指向产业互联网的发展核心:技术融合的关键不在于追逐热点,而在于解决实体经济的实际痛点。

从实践案例来看,北京大学 DPA-1 深度势能原子间势函数预训练模型使材料研发效率提升百万倍;普林斯顿等离子体物理实验室的 AI 控制技术将核聚变商业化窗口前移 5-10 年;中科院启蒙2系统实现 RISC-V CPU 全链条全自动设计、研发周期压缩至传统模式的千分之一——这些突破印证了产业互联网的核心演进规律:当 AI 与产业场景的科学原理、价值逻辑深度耦合,产业互联网便从可选优化配置升级为企业生存必需模式,实现从效率提升价值原生的质变[2][3]


   

核心驱动:从“数据驱动”到“知识+信任”双轮驱动

传统人工智能技术的发展高度依赖海量标注数据,但在产业互联网场景中,普遍存在高质量产业数据稀缺、跨主体数据共享困难等现实瓶颈,互联网通用语料可支撑 ChatGPT 等通用大模型的发展,但无法满足 AI+ST 的技术迭代与产业应用需求。

清华大学互联网产业研究院院长朱岩教授曾指出产业互联网的核心痛点不仅在于高质量数据的稀缺,更在于跨主体协同中的数字信任缺失——没有信任机制的支撑,即便拥有数据也难以实现有效流转与价值转化。未来,AI+ST 与产业互联网的融合将形成产业结构性知识+数字信任的双轮驱动模式:一方面,以物理规律、化学反应机制、工业生产原理等具备可解释性、可验证性、可复现性的结构性知识为技术内核,摆脱对海量标注数据的过度依赖;另一方面,依托数字信任机制打破跨主体协作壁垒,实现知识与资源的高效流转与价值共创。

这种驱动逻辑的转变,从根本上突破了产业互联网发展的核心瓶颈:DeepMind 研发的 GNoME 模型基于热力学核心原理,一次性预测出 220 万种稳定无机晶体材料,相当于传统实验方法数百年的研究工作量;英矽智能 Pharma.AI 平台依托靶点发现与分子设计的核心知识沉淀,将创新药研发周期从传统的 4-6 年缩短至 18 个月。这些技术突破既体现了知识驱动的核心优势,也为产业互联网全链条价值共创提供了关键支撑。


03


 

核心领域解析


▽表2 核心方向、落地关键、适配场景与核心价值的分析

undefined


   

智能研发

通过垂直领域智能研发 SaaS 工具研发与应用、产业研发数据结构化处理服务、产学研协同创新平台构建,智能研发赛道的核心价值在于通过 AI+ST 技术重构传统科研流程,将实验室成果快速转化为产业级价值

企业端


   
针对制造业、新材料、生物医药等重点产业领域,开发基于 AI+ST 核心原理的专用研发工具(如材料模拟仿真平台、药物分子设计系统等),可实现研发周期缩短 30%-50%;同步推出轻量化、低成本解决方案,契合中小企业数字化转型的普惠性需求,降低技术应用门槛。

投资端


 
聚焦具备“底层算法模型+行业知识沉淀+信任机制构建”三重核心壁垒的技术服务商,优先关注已完成商业化验证、形成稳定客户群体的企业(如深势科技基于 DPA-1 模型构建的开源生态体系)。

核心方向


 
垂直领域智能研发 SaaS 工具研发与应用、产业研发数据结构化处理服务、产学研协同创新平台构建。
案例参考    
微软 Azure Quantum Elements 平台通过 AI+ 量子计算技术融合,仅用 80 小时完成 3200 万种材料组合的模拟计算,成功筛选出可降低 70% 锂用量的固态电池电解质材料。该技术已对接多家新能源车企开展试点应用,预计可使固态电池研发成本降低 40%,量产周期缩短 2 年,既解决了新能源产业“高锂依赖”的核心痛点,又开辟了“低锂电池材料”的全新价值赛道,精准契合产业互联网价值创造的核心导向。      



   

柔性生产

柔性生产赛道聚焦多品种、小批量生产场景的效率与质量优化,数字孪生技术是核心支撑载体,图 2 呈现其全流程智能优化场景。


13F48

△ 图2 柔性生产全流程智能优化场景


企业端

面向电子制造及汽车零部件加工等多品种、小批量生产场景,部署原理驱动+数据支撑+数字孪生的三重驱动型生产优化系统;依托数字孪生技术实现生产全流程可视化优化——作为产业价值创造的关键载体,数字孪生可有效解决柔性生产中的协同效率与成本管控难题。

投资端 

重点关注可提供即插即用型解决方案的技术服务商,优先布局已进入头部制造企业供应链体系、具备跨场景复制能力的企业。

核心方向 

智能生产调度系统研发与部署、工业质检 AI 解决方案、设备预测性维护服务

案例参考: 比亚迪——从垂直整合到“新能源汽车生态开放平台”    
比亚迪的商业模式已从早期极致的垂直一体化整合,演进为向全行业开放核心技术的平台化生态,其核心创新在于将自研的“e平台3.0”、“刀片电池”、“CTB 电池车身一体化”技术及“易四方”等技术平台进行标准化、模块化,并向其他汽车制造商供应(如为特斯拉、丰田等提供电池,与一汽等合资),这标志着比亚迪从“技术自用的制造商”转型为“行业技术方案提供商”。同时,其“璇玑”智能架构融合了智能驾驶、智能座舱与整车控制,通过开放的开发者接口,吸引生态伙伴共同开发应用,构建智能汽车生态。在制造端,其高度自动化的“黑灯工厂”和工业互联网平台,不仅保障了自身规模与质量,也具备了对外输出智能制造解决方案的能力。比亚迪的平台化路径,重塑了汽车产业的供应链格局,推动了电动汽车核心技术的标准化与普及[4][5][6]      



   

绿色低碳

绿色低碳赛道以 AI 技术赋能新能源生产与传统产业节能转型,核心场景涵盖新能源发电控制与高耗能产业低碳改造,图 3 呈现其核心应用场景。

△ 图3 绿色低碳核心应用场景


企业端

为光伏、风电、核聚变、储能等新能源领域提供AI智能控制平台,提升能源生产效率与稳定性;为钢铁、化工等传统高耗能产业提供能耗监测与优化服务,既契合双碳目标下的产业转型需求,又通过节能降本实现企业价值提升。


投资端

投资端:聚焦技术落地能力与社会效益双赢的企业,重点关注已参与国家级核心项目(如 ITER 国际热核实验堆)的 AI 技术服务商。


核心方向

新能源生产智能控制系统、低碳材料研发工具、传统产业节能优化方案。


案例参考    
普林斯顿等离子体物理实验室联合 ITER 国际热核实验堆团队,通过 AI 算法优化核聚变装置的磁约束控制逻辑,将等离子体能量约束时间从原有的 10 秒提升至 13 秒(提升 30%),等离子体温度突破 1.5 亿摄氏度(相当于太阳核心温度的 10 倍)。这一技术突破使聚变发电的商业化应用窗口从原本的 20-30 年缩短至 10-15 年,目前已被我国“人造太阳”EAST装置借鉴应用。该案例既推动了新能源技术的突破性发展,又为钢铁、化工等传统高耗能产业的低碳转型提供了“零碳能源”新路径,实现了技术价值、产业价值与社会价值的统一。      



   

供应链优化赛道

供应链优化赛道的核心是通过知识协同+数字信任实现全链条高效流转,图 4 呈现其智能协同场景。

undefined

△ 图4 供应链优化赛道智能协同场景

落地实施路径:


企业端

融合市场需求规律、生产能力边界、物流运输规则等结构性知识,构建供应链精准预测平台,降低库存积压与缺货风险;采用联邦学习、隐私计算等技术结合区块链溯源机制,构建跨企业数据安全共享体系——通过技术手段搭建数字信任基础,破解供应链数据共享难题。

投资端

关注具备跨企业数据整合能力与行业资源整合优势的平台型企业,重点布局大宗商品、汽车、电子信息等长供应链领域的服务商。

案例参考: 蜜雪冰城(2220.HK)——区块链溯源+LSTM需求预测的零售供应链优化    
痛点:连锁茶饮行业门店数量庞大(4.6 万 +),需求波动大,预测误差高,物流成本高,加盟管控难。
解决方案
知识协同:采用 LSTM 模型预测门店需求,将预测误差降至 12%;通过智能调度系统实现 “当日订单次日达”,提升供应链柔性。
数字信任:区块链技术实现原料溯源,确保食品安全;通过数据透明化加强对加盟店的管控,提升品牌信任度。
成效
库存成本降低 30%,物流效率提升 40%,门店缺货率下降 25%。构建 “数据驱动-信任增强-规模扩张”的增长模式,支撑全球门店网络的高效运营。      


04


 

落地保障体系



   

技术筑基

三级穿透实施策略的核心是构建技术筑基-平台赋能-场景落地的闭环体系,确保 AI+ST 技术在产业中高效落地。

算力层面

借鉴美国 NAIRR(国家人工智能研究资源)平台建设模式,构建中心算力枢纽+边缘算力节点的分层算力服务体系,中心算力枢纽支撑大规模模型训练与算法迭代,边缘算力节点满足产业端实时性、低时延的应用需求,有效降低中小企业的算力使用门槛与成本投入。

开源层面

积极参与自主可控的开源工具链建设(如类 CUDA AI+ST 专用开发工具),依托高校开源贡献纳入考核评价体系等政策红利,推动开源技术的产业化应用,进一步降低 AI 技术的产业落地门槛。

信任层面

引入区块链技术实现产业数据的溯源与确权,搭建产业数字身份认证体系,通过技术手段解决跨主体协同中的信任缺失问题,为知识与资源的高效流转奠定基础。


   

平台赋能

数据整合治理+算法复用共享+场景扩展适配+信任机制嵌入为核心功能,构建产业级智能中台:通过开放标准化 API 接口,实现与企业现有信息系统的快速对接,可在 30 个工作日内完成个性化部署与上线;构建高校+科研机构+产业企业的协同创新生态,推动底层技术与行业场景的深度融合,形成技术研发-场景验证-迭代优化-规模推广的可复制商业闭环,契合产业互联网开放协同的发展趋势。


   

场景落地


第一步

筛选产业痛点明确、需求刚性的细分场景(如制造业研发效率瓶颈、新能源生产稳定性问题等)开展试点应用,验证技术方案的可行性与商业价值创造能力。

第二步

基于试点应用数据持续迭代优化模型算法,拓展场景适配能力,同时完善数字信任机制,强化跨主体协同的稳定性。

第三步

依托平台化、工具化的产品形态,实现技术方案在同行业或跨行业的规模化推广,达成商业化盈利的规模化增长,推动产业互联网从单点突破走向生态化发展。


05


 

风险应对机制



   

技术风险


数据要素难题

借鉴专利保护与转化的思路,探索有限期公开+合理经济补偿的高价值产业数据共享模式,结合区块链技术实现数据溯源与确权,保障数据共享过程中的权益分配公平性,解决产业数据价值分配不公的核心问题。


算力瓶颈破解

推行国产算力适配+轻量化模型部署的混合架构方案,重点布局国产算力替代赛道的核心企业,降低对进口高端算力芯片的依赖,兼顾算力安全与成本优化。


信任缺失应对

组建产业数字信任联盟,联合行业协会、科研机构制定数据共享合规标准与技术规范,为跨主体协同提供制度与技术双重保障。



   

合规与人才保障


合规层面

严格遵循可信赖 AI”框架要求,强化算法模型的可解释性设计,完善数据安全防护体系,搭建 AI 应用合规沙盒开展实时监控与风险预警,实现产业数字化转型中合规与创新的平衡发展。


人才层面

重点关注具备“AI 技术能力+产业知识储备+信任管理认知的跨界复合型团队或具备产学研协同人才培养机制的企业,通过人才协同破解技术与产业的跨界合作壁垒。


06


 

结语:2026,把握“价值创造型”产业机遇


星星之火燎原之势,再到定义全球的智能之火,中国工业互联网基础设施的崛起之路,是一代代人接续奋斗、将国家战略意志转化为技术实体与产业胜势的缩影。

它不止于商业成功,更承载着几代中国人实业强国科技自立的深厚情感与集体成就。当这套覆盖全域、自主可控、持续演进的基础设施网络全面运转时,它输送的不仅是数据和算力,更是中国产业面向未来五十年的确定性、竞争力与全球话语权。未来 10 年,人工智能的最大价值潜力在于成为爱迪生式的技术转化推动者,而非爱因斯坦式的基础理论突破者。这一判断精准契合产业互联网的发展核心——技术融合的终极价值,在于与实体经济深度耦合,实现效率提升与模式创新的双重突破[7]



参考文献

[1] 李国杰. 人工智能赋能制造业的核心逻辑[J].中国科学院院刊, 2025.

[2] 处理器芯片全国重点实验室. 世界首颗 AI 全自动设计 CPU [R/OL]. (2023-07-17).

[3] 中国科学院计算技术研究所. 处理器芯片全国重点实验室在芯片全自动设计研究方向取得重要进展 [R/OL]. (2024-07-28).

[4] 华为企业业务. 江汽集团×华为柔性制造实践[R/OL]. (2025-12-06).

[5] 重庆两江新区. 思灵机器人×小米汽车柔性产线[R/OL]. (2025-01-24).

[6] 博世. 苏州工厂智能制造升级报告[R]. 2023.

[7] 工信部. 国新办新闻发布会:领航工厂AI渗透率超70%[R/OL]. (2026-01-21).